全站导航 ▼
MBA资讯
院校信息
院校简章
复试调剂
就业新闻
报考指南
报考攻略
招生信息
考试大纲
复试调剂
备考辅导
每日练习
太奇周测
名师点睛
模拟试题
资料分享
数学资料
英语资料
逻辑资料
写作资料
太奇服务
直播答疑
试听室
QQ交流群
历年真题
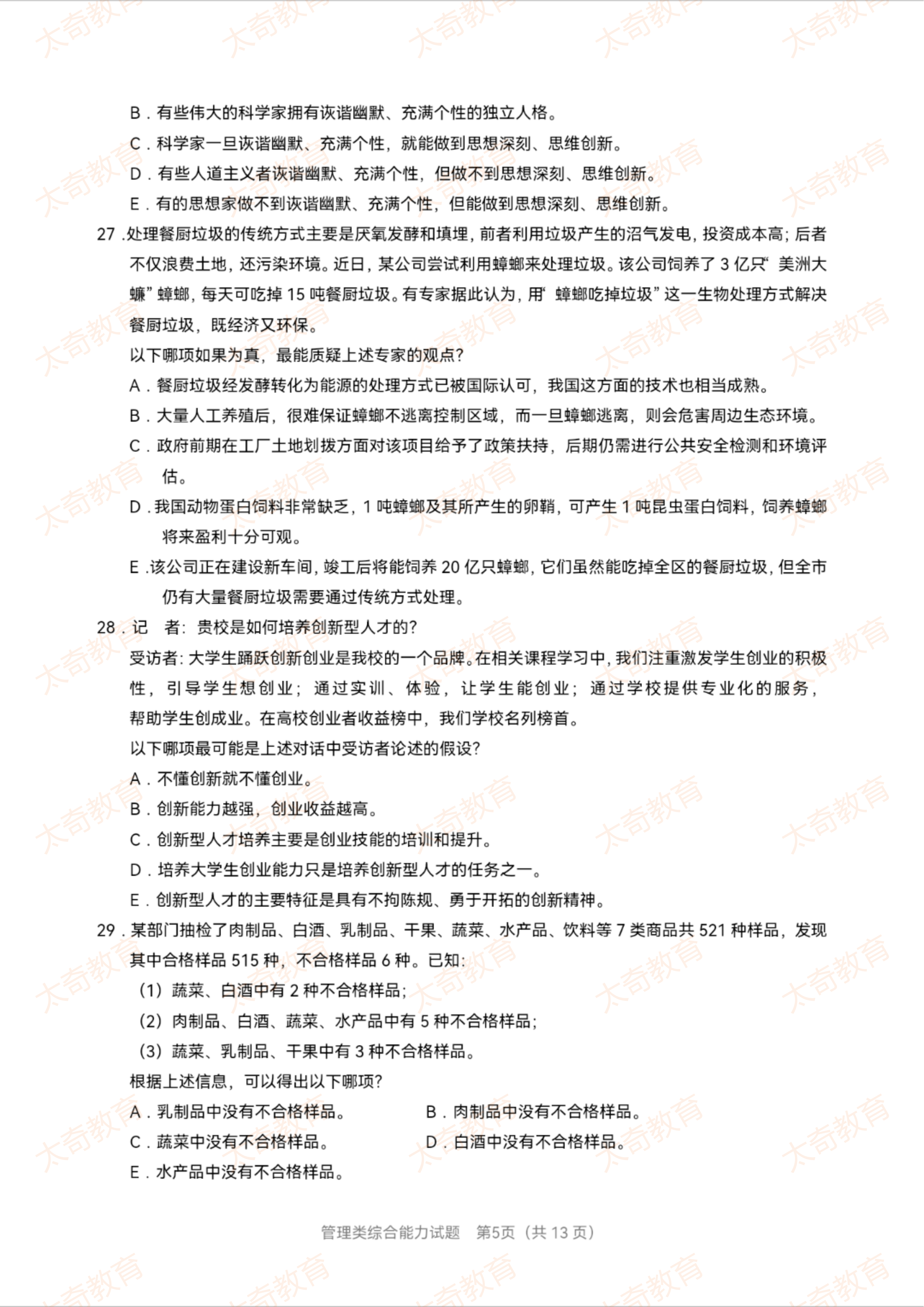
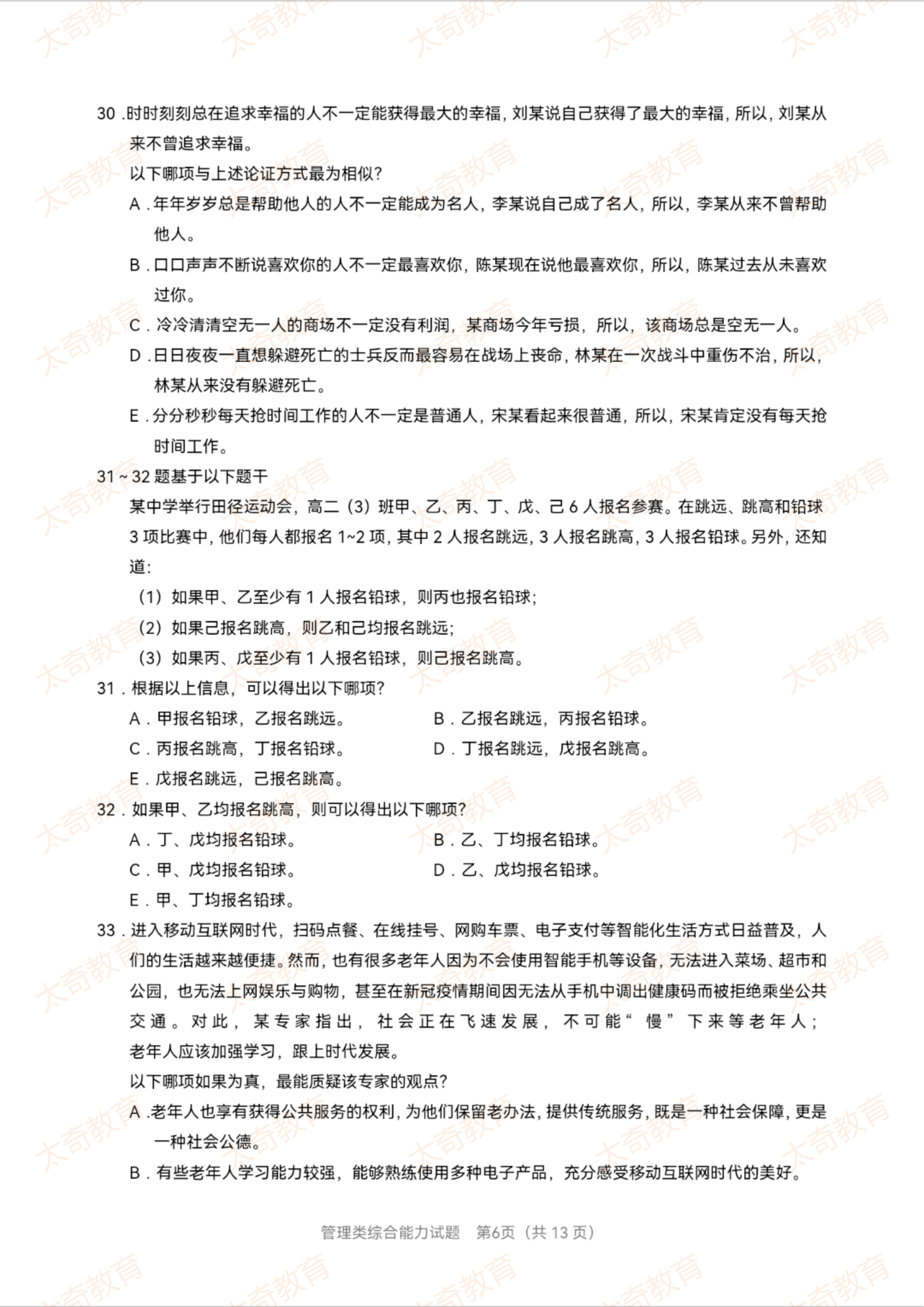
当前位置:
主页
>
历年真题
>
2023年MBA管理类综合真题(一)
2023-10-12 17:43 |
太奇MBA网
管理类硕士官方备考群,考生互动,择校评估,真题讨论
点击加入备考群>>
上一篇:
上一篇:
2023年管理类联考英语二真题(3)
下一篇:
下一篇:
2023年MBA管理类综合真题(二)
热门开班课程
导学班 |2024年3月3日<周日>【导学班】
2025|太奇教育笔面全年班_早鸟营开始
考前冲刺|2023年11月4日<周六>【笔试真
考前冲刺|2023年11月18日<周六>【笔试
考前冲刺|2023年11月18日<周六>【笔试
考前冲刺|2023年11月18日<周六>【笔试
课程秒杀|【写作批改班】,模考+手工
热门讲座
讲座|2023年11月18日<周六>【数学考点
讲座|太奇教育2025管理类专硕备考说
模考|太奇2023年【公益模考】第三轮
2025年MBA全年备考指导【校长讲座】
返回顶部